Найдено результатов: 99
Use Cases

Пользовательские сценарии (Use Cases) на реальном примере // Курс «Системный аналитик. Advanced»

Пользовательские сценарии (Use Cases) : от требования заказчика до задачи для разработчика

Варианты использования Use case Функциональное моделирование | Давайте разбираться

Case_BASIC.

UML, 2 часть - Use Case

Use-case диаграмма

ИИ в образовании – возможности, вызовы, use cases

Boss RC-600 How to use it? Use cases and small demo.

Unsolved Case | ПРОХОЖДЕНИЕ | Новые обстоятельства

Что такое сценарий использования - Use Case

9. ESXi Host Networking Solution Architecture | vSwitch Use Cases Explored | Must-Know Information!

Лекция 10. Форматы специфицирования требований User story, Use case

Use Case Диаграмма. Часть 2 Работа в Visio

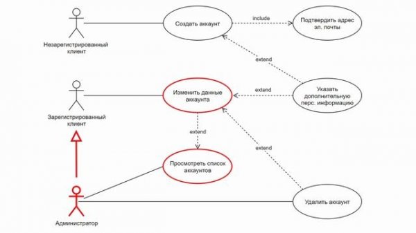
Диаграмма Use Case

UML - Use case diagram introduction

Behringer Poly-D - Overview and use cases

Поток Cash под ударом. Холодный расчет и не удобная правда

Практикум UML. Диаграммы Use case.

Лекция 8. Диаграммы. UML (Use case, Activity)

UML use case diagrams

Ace of Base Greatest Hits

05. Other Use Cases

Функциональные требования к ПО в форме модели сценариев использования (Use Cases Model)

UML Use Case Diagram Tutorial