Найдено результатов: 100
Tim Visio

Как добавить набор элементов в visio

Набор электрика для visio.

Создание набора элементов в visio.

Урок по работе с Visio

Global или Китай? Какой VIVO X300 Pro Выбрать? ORIGIN OS 6

Настройка доверенных расположений в Microsoft Visio

Кабельный журнал для Visio.

тим

ГОРКА ПОЖИРАТЕЛЬ СОЖРАЛА ТИМУ И ПАПУ! ЭТО КОНЕЦ?

Электропроект в Visio Часть 2.

Фигуры электрики для visio.

Выноски TimVisio.

MS Visio. Изменение текста фигур Visio при помощи таблицы свойств

Шина TimVisio

Visio: Как установить масштаб в Visio

MS Visio. Работа с заливкой фигур Visio при помощи таблицы свойств

Основная надпись TimVisio.

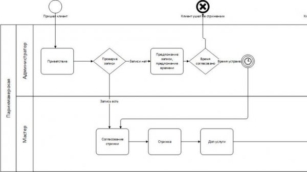
Нотация BPMN в Visio

VIVO X200 ULTRA VS VIVO X300 PRO - ЧТО ВЫБРАТЬ? ПОЛНОЕ СРАВНЕНИЕ!

В чем разница Timo Boll ALC от Viscaria ?

Timati Feat Mario Willans Forever Full HD 720p

Microsoft Visio 05-Visio Stair Drawing

Что может самый бюджетный смартфон Vivo? Обзор Vivo Y04s

video of Tim Tin Tiktok