Найдено результатов: 100
Problem Solution Essay Ielts Topics

IELTS Writing essay band 8, how to write a problem and solution essay

IELTS Writing Task 2 - How to write a problems and solutions essay #2

IELTS Writing Task 2 | PROBLEM / SOLUTION ESSAY with Jay!

IELTS Writing Task 2 - Problem and Solution Essay | How to get 8 band | PBXGILL|

IELTS Writing Task 2 | IELTS Essay Topics, Structure and Examples

An essay providing solutions to problems. Видеоурок 21. Английский язык 8 класс

Spotlight 8 Модуль 5E. Essays Providing Solutions to Problems

ESSO ESSO

ИГРА ОТ СОЗДАТЕЛЯ АЙЗЕКА, НО ПРО КОТОВ! ► Mewgenics

Kailas Entheos II Ice Tool Review with MountainMoxie

IELTS Writing Task 2 – How To Write Problem Solution Essays

Continental IceContact 3 =или= Bridgestone Blizzak Spike-02 /// какие лучше?

ANSYS Explicit Dynamics: Springs, Remote Displacement, and Parallel Processing

Если Газель NEXT не заводится.

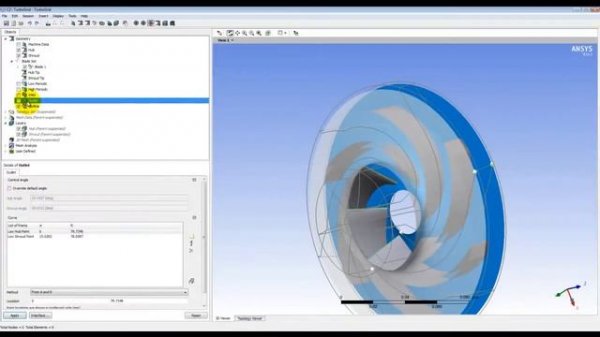
Расчёт насоса в приложениях Ansys Turbo

2025 год установка сторонних приложений на тв hisense( хайс

АйЦел Премиум / iCel Premium. Проницаемая оболочка. Permeable casing.

Ошибка Е-10, Е-08, китайская автономка дымит и не запускается часть 2.

BAND 9 IELTS Writing Task 2 SAMPLE Essay | PROBLEM - SOLUTIONS

ЭЛИТА на Aquaflame Moscow 2026

IELTS Writing: The 3 Essay Types

Final Fantasy 3. Прохождение на русском без комментариев. Longplay Часть 7 | DS

IELTS Essay questions on Education category #ielts #ieltswritingtask2 #ieltsessay #ielts2022

How to Plan an IELTS Writing Task 2 Essay