Найдено результатов: 99
Minecraft Protocol Wiki
![Alpha Protocol. Часть 2 [Разбор полётов]](https://pic.rtbcdn.ru/video/2025-01-20/fa/b2/fab2b84ffdc1bd750928695e104927ca.jpg?width=640)
Alpha Protocol. Часть 2 [Разбор полётов]

КАКОЙ огонь самый быстрый в Майнкрафте?

ЧТО СКРЫВАЕТ ПРОТОКОЛ? | Прохождение игры Protocol #1

Всегда Я импостер ( LOCKDOWN Protocol )

Прохождение Protocol глава 5 - ВЫ НАРУШИЛИ ПРОТОКОЛ

Dark House Protocol: Sub-Bass, Shadows & Control

Protocol ► Прохождение #1

Что за протокол? И почему его нужно выполнять? Прохождение игры Protocol №1

Darkwave Protocol

ЗАПРЕЩЕННЫЙ МОД В МАЙНКРАФТ ! FLYWHEEL OF TERROR ВЫЖИВАНИЕ MINECRAFT

Кто предатель ( LOCKDOWN Protocol )

Engage the Protocol | Music for Work & Flawless Execution | Deep Focus Protocol

Callisto Protocol: DLC

The Callisto Protocol | Сюжет НЕ_Вкратце

полное прохождение Callisto Protocol ч.1

ЖИТЕЛЬ ПРОХОДИТ САМЫЕ ОПАСНЫЕ ЛОВУШКИ В МАЙНКРАФТ | Риколит Minecraft
![ИГРОФИЛЬМ | THE СALLISTO PROTOCOL ➤ Полное Прохождение [4K PS5] ➤ ФИЛЬМ Каллисто Протокол на Русском](https://pic.rtbcdn.ru/video/78/49/7849778d6f209c62f29c41bd3f25c983.jpg?width=640)
ИГРОФИЛЬМ | THE СALLISTO PROTOCOL ➤ Полное Прохождение [4K PS5] ➤ ФИЛЬМ Каллисто Протокол на Русском

Blue Protocol - Star Resonance - обзор классов. За кого стартовать?

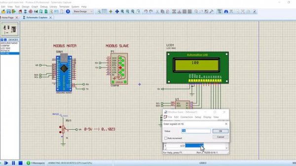
Testing MODBUS protocol in Proteus

Minecraft Wiki

How To Do The Wilbarger Protocol Occupational Brushing Technique

ИДЕАЛЬНЫЙ ВРУН🧠 - LOCKDOWN Protocol

Протокол выхода (2025) / Exit Protocol

PROTOCOL ПРОХОЖДЕНИЕ ВСЕХ 8 КОНЦОВОК / концовки protocol+гемплей
Что ищут еще по теме: