Найдено результатов: 100
Lightwave 3D

LightWave 3d, урок 1:Курс для новичков:Вводный урок Часть 1 (Интерфейс, Основное меню)

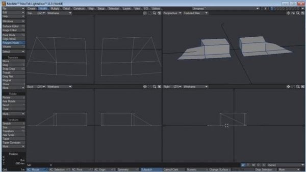
LightWave 3D - Моделирование, работа с полигонами

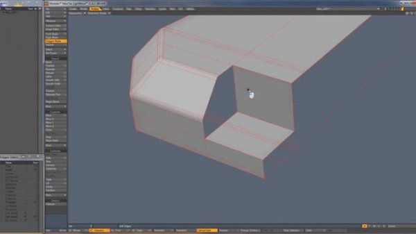
Polygonal modeling techniques - hard surface in Lightwave 3D

LIGHTWAVE 3D / How create realism with Lightwave 3D (Beginner - Advanced Level)

NewTek LightWave 3D - Transition Tutorial Part 1&2 -

Смоделированный тоннель Метро в LightWave 3D

Моделирование здания с реально существующего в LightWave 3D.

Avatar 3D (watch with 3D glasses on 3D video display capability screen) (the best quality)

LightWave 3d, урок 4 :Курс для новичков:Вводный урок Часть 4 (Вкладка Mltiply)

Basic Lightwave 3D Lighting tutorial

LightWave 3d, урок 3 :Курс для новичков:Вводный урок Часть 3 (Вкладка Modify)

Уроки Lightwave 3d Урок 7 Часть1 Моделируем дом

Lightwave 3D урок для театральных режиссеров

Урок LightWave 3d: MoCap Анимация персонажа

Веселые горки. Американские горки 3D

Уроки Lightwave 3d Урок 7 Часть2 Моделируем дом

Урок LightWave 3d создание весовых карт (Weight Maps)

Урок LightWave 3d: Создание каркасного скелета GENOMA

Урок Lightwave 3d:Автоматическое создание весовых карт (weight maps)

Алладин. Дисней|Disney. Американские горки 3D

LightWave 3D 2019 - Network Render Controller Setup Tutorial

LightWave 3d: Урок 6, Работа с материалами

LightWave 3d: Multiplane Compositing

Lightwave 3D 2019 Standard Materials tutorial 1