Найдено результатов: 100
Cinemas

Cinema 4D за 15 минут! Гайд для начинающих

Фильм о семье кочевников Ирана /28 серия

Cinemaster

CINEMA 4D

Видеомонтаж и Спецэффекты Cinema 4D. VFX. Эффект разрушения в Cinema 4D R23

Создание цветка в Cinema 4D

заставка спрунки cinema с эффектами screensaver effects sprunki cinema

Обзор Rombica Cinema 4K v01

CINEMA

Прекрасные создания / Beautiful Creatures (2014)

Cinema

Cinema 4D - Инструмент Cloth (Настройки симуляции ткани)

Absolute cinema

PARAFRAGOFF CINEMA

Cinema 4D Трекинг. Как правильно добавить анимированный 3D объект в видео в Cinema 4D R23

cinema

2012 (2009)

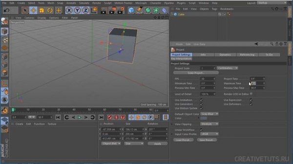
Бесплатный видеокурс по Cinema 4D - Урок 1 - Интерфейс Cinema 4D

Cinema 4D 3D Анимация. Моделирование и привязка костей. Волосы в Cinema 4D. Динамика

Как скачать Cinema4D? Как активировать? Бесплатно! Cinema 4D R19

Cinema 4D 2024. Что нового ?

Учебная группа Study Group (2025)(Korean Drama) Русский Free Cinema Aeternum

New Line Cinema 2003

Симуляция стягивания веревок в Cinema 4D | Трендовые приемы моушн-дизайна