Найдено результатов: 99
Imovie Power

Урок 1 курса по Power BI "от нуля до уверенного разработчика"

Возможности Power BI

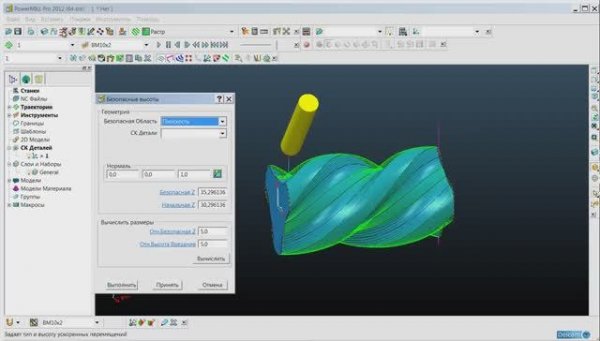
03-6 Трехосевая + 4х-осевая (8:50) обработка в Power Mill (стратегия "проекция поверхности")

Видео-отзыв Immunity Power. Елизавета, 29 лет.

Hot Kisses Compilation

Проект Power | Project Power (2020)

More Power -Видео от SimonFordman

GEMS - Scars

Imi Imi Imi song ( TAYC )

Реклама iphone 7

New Eye Shadow Technique - Chrisspy Makeup

PRODIGY-Diesel Power

make simple window in prisma 3d

Images of Power

IMOVIE как пользоваться

Metal Power

Soundation Studio Lesson 1: How to start a project and begin creating music.

4 iMovie. iMovie. Титры и цветокоррекция. Фишки программы.
![3 Преобразование данные в Power Query [Учим Power BI]](https://pic.rtbcdn.ru/video/2024-12-22/c2/c3/c2c37b6e1fbd68acf4cfed502c5cae76.jpg?width=640)
3 Преобразование данные в Power Query [Учим Power BI]

QOOVI 50000mAh PD100W - самый мощный Power Bank QOOVI!

Nightcore - Monster (Skillet)

Snap - The power

Rush rally 3. Прохождение Карьеры. 16 часть. Летний турнир.

KIA Sportage 2020: Опять катализатор! Капиталим мотор на пробеге 66 ткм, с одним владельцем!