Найдено результатов: 100
Ilia Cinema

Уход на профилактику канала Cinema 15.04.2026

Уход на профилактику Cinema (16.04.2026)

New Line Cinema 2003
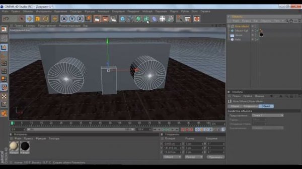
![Вырезаем проёмы из объектов [Cinema 4D]](/images/video/80/9b/809b0537a3f7ca3867481ec4e6eaa14b.jpg?width=640)
Вырезаем проёмы из объектов [Cinema 4D]

Обзор Rombica Cinema 4K v01

По соображениям совести (2016) / Hacksaw Ridge

Создание цветка в Cinema 4D

Работа со звуком, саунд-дизайн в Adobe Premiere Pro. Урок 7

Обзор Cinema 4D S26. Что нового ?

Обзор Cinema 4D 2023. Что нового?

Форма голоса (2016) / A Silent Voice / Koe no Katachi

17 Каким образом можно округлить края объектов в Cinema 4D

Реалистичная трава в Cinema 4D без плагинов

Уход на профилактику Cinema (15.04.2026)

53. Видеоурок по Cinema 4d : Смешивание текстур и дисплейса

Учебная группа Study Group (2025)(Korean Drama) Русский Free Cinema Aeternum

Игра (1997) / The Game

На помощь! (2026) / Send Help

2012 (2009)

Урок 1. Видеомонтаж в программе Adobe Premiere Pro

Rombica cinema 4k и немного доработки для личного использования

Последствия (2026) / Outcome

В постели с врагом / Sleeping with the Enemy (1991)

Обзор Dune HD Duo Cinema 8K
Что ищут еще по теме: