Найдено результатов: 100
Fluent In Five

Is Melania Trump really fluent in five languages?

How to load 2d Fluent mesh file (.msh) in CFX

Играйте на флейте (2019) Play the Flute

FIVE IN FIVE

17. Present Continuous

Possessive case қазақша

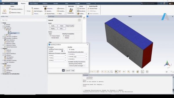
Adaptive Mesh in Multi Phase Flow Simulation Using Ansys Fluent

Easy English Conversation: How To Talk about New Year's Resolution | English Speaking for Real Life

How to mix two gas steam in ANSYS Fluent? Смешение двух газов в ANSYS Fluent

How to use Expressions in Ansys Fluent — Lesson 2

😱Получив УРОН в ГТА 5 , Чувствуешь БОЛЬ в Реальной Жизни! - ФЛЕЙЗИН СТРАДАЕТ В GTA 5

ALL the Grammar you need for ADVANCED English in ONLY ONE HOUR! + 👉Free Lesson PDF

Moondeity - Wake Up! - (Slowed + Reverb) Piano in Hell (1 HOUR)

Fart on face but different

Форсаж 5 | Fast Five (2011)

Full Tutorial Baamboozle Free Version 2022-Gamify Learning #esl #eslonlinegames

24 ЧАСА В VR ГТА 5 ЧЕЛЛЕНДЖ ! 16 ЧАСТЬ ! - ФЛЕЙЗИН VR

Creating Transient Animations in Ansys Fluent

Power Query | M Language | How to Remove or Replace Matching Rows In a Table of Power Query

English Grade 4 Module 3 Top Stars 2

ГЕЙМТУНС ПРОТИВ ИИ! (99 ночей, Парень 67, Соник) - GameToons Анимация | fReelaN SHOW

Тайны, Которые Требуют Объяснения

Describing a process How ketchup is made IELTS Academic Writing task 1

Франкенштейн (фильм, 2025) Frankenstein
Что ищут еще по теме: