Найдено результатов: 100
Community Service Opportunities

ALL WINDOWS STARTUP AND SHUTDOWN SOUNDS ON SYNTHESIA

How to disable DVR in Windows 11 and turn off the Game Bar
![Secret Service - Oh Susie [2016]](https://pic.rtbcdn.ru/video/4c/16/4c16ba921fb7f5ca77ac24445e977dcf.jpg?width=640)
Secret Service - Oh Susie [2016]

Servicecost

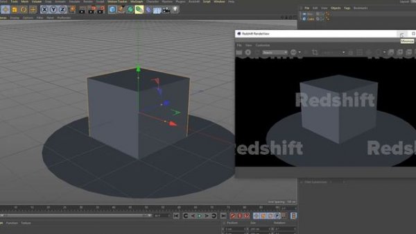
How to Remove Redshift Watermark From C4D

Power dvd 10 serial number.flv

Resolve Outlook error 0x800ccc0f

MLG.exe Download

How to add desktop Widgets/Gadgets to Linux Mint

Secure Boot Violation and can't install new OS on Asus motherboards @hoobasics

How to Blur Text or Image in Microsoft Paint?

How to scan from the control panel to a Windows computer | HP OfficeJet Pro printers | HP Support

Topaz Video Enhance AI Tutorial/Review: What Can It Do?

ABB Robot Studio simulation

Foreign Service opportunities in the Department of State

Progressbar95 All Startup and Shutdown Screens (Tablet Vision)

How to Download/Unlock Minecraft Bedrock For Free 😍

iSCSI-Boot on Supermicro H8SGL-(F) Server

NOVO WINDOWS 10 GAMER 21H1 NASA COM XBOX!

How to install chrome os on vmware workstation CloudReady Home v83 x64 2022

Windows 7 Home Premium

How to Connect 2-4 Visual Boy Advanced-M and play ONLINE! | How to Hack

Driver Easy error information

Clean VMWareDnD folder