Найдено результатов: 100
Lithium Detected Android

nonvalid software detected autoAad 2024/2023/2022 как убрать всплывающее окно

БЕЗОТВЕТНАЯ ЛЮБОВЬ.АНТИХИТ - Ум и Хрум - Песенки для детей

Smart Fraud Detection

Last Asylum Plague Игра Для Android🔘🔵🔴 🅰🅽🅳🆁🅾🅸🅳🅿🅻🆄🆂👹#LastAsylumPlague

АСМР Проверка На СДВГ | Тест Твоего Внимания | Следуй Моим Указаниям

NISSAN, INFINITI NO START- NO KEY DETECTED, INCORRECT KEY DETECTED, INVALID KEY ID, EASY FIX

АСМР-тиста На Час Вызывали? Проведу Вам Медосмотр, Сниму Мерки и Сделаю Массаж Ушек

Как полностью удалить антивирус 360 Total Security

Smart Card Not Detected! please connect a valid smart card (FIX HERE) | Android utility tool v113

Бесконечная каша (НОВАЯ СЕРИЯ) — Ум и Хрум — Мультфильмы для детей про вкусняшки

Altium Designer 18 - Multiboard design

СТАВЬ СЕРДЕЧКО — Ум и Хрум — Песенки для детей

SLG - Lithium

Платье | ХРУМ или Сказочный детектив ( АУДИО) Выпуск 20

The Fixies effects 4 G. Major effects

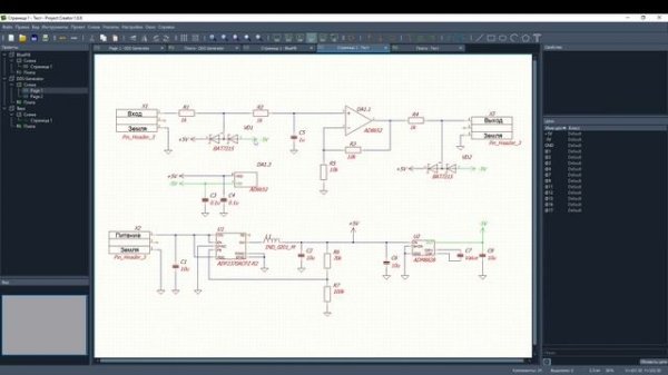
Lithium ECAD. Обзор

АСМР Ночной Приём у Невролога: Подробная Проверка Нервов (Слух, Глаза, Обоняние, Вкус, Осязание)

Lithium

Ошибки на Android 3

Detective Sheriff Labrador | Reversed Video | Sheriff Papillon VS Officer Doberman

АСМР Твой Друг-Врач Проверит Тебе Здоровье и Полечит от Простуды

АСМР Осмотр Ушей и Проверка слуха: Тест в Наушниках - Сможешь угадать все звуки?

Fix Allowed Notification Access Greyed Out: Restricted Settings in Android 13

🍲 Пропавший ужин | ХРУМ или Сказочный детектив (🎧 АУДИО) Выпуск 127