Найдено результатов: 100
Useful Guide

Что такое User Guide и User Manual, нужно ли пользователю и можно ли удалить User Guide с компьютера

XtremIO: Useful Guides and Best Practices

Как ТОЧНО настроить усилитель для сабвуфера

Как ПРАВИЛЬНО настроить усилитель за 5 минут

Как подключить и настроить четырёхканальный усилитель? Обзор усилителя Dl audio Barracuda 4.65

Как настроить усилитель?

Как подключить и настроить двухканальный усилитель? Обзор усилителя Dl Audio Barracuda 2.65

أروع أغنيه باكستانيه

Настройка усилителя или КАК настроить аудиосистему.

EMO - Home Station - How to Use / Tips / Guide / Useful Information

Sustanon 250 - An Useful Illustrated Guide

Плата усилителя для сабвуфера c Aliexpress

Настройка усилителя

Что такое User Guide и User Manual, польза для пользователя и можно ли это удалить с компьютера

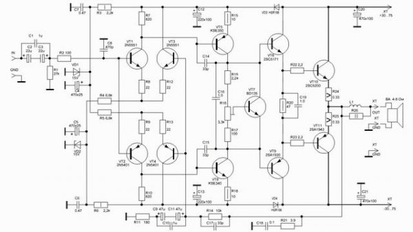
Схема усилителя. Последовательность сборки усилителя, назначение деталей и возможные замены.

25 Best Places to Visit in the USA - USA Travel Guide

Выносной регулятор уровня усилителя/сабвуфера Swat RLC-VM

How to use guide sticker for tempered glass

Bitburner Part 9 Quick Guide of Useful Scripts

Обзор guide shadow

Useful SketchUp Plugins 2024 and Installation Guide

Ординаторская (Болезнь Пейрони)

Crusader Kings 3: Brief Introduction to Modding (Useful Tools, Beginners Guide) - CK3 Modding #1

Шаветка The Bluebeards Revenge