Найдено результатов: 99
Electronics Explained

Компания RU Electronics - электронные компоненты и электротехническая продукция оптом.

BC Rich PMS Bich Prototype Electronics Explained

Electronics Workbench - лучшая программа для электриков и радиолюбителей

Norden 901 Electronics explained (Offroad mode, traction control, ABS)

Electrolux EW8TN3372P

HDMI CEC (Consumer Electronics Control) Explained In Hindi? Universal Remote Is Possible?

ESC electronic speed controller with arduino ALL EXPLAINED

Контрактное производство электроники в Москве X Electronics

TC Electronic PolyTune Explained By TC Group's Laura Clapp (Video)

Best Electronics - производственная и IT компания

Electron JS Tutorial: ipcRenderer - All communication methods of explained

VLOG Помогли Серёжке поздравить маму с 8 марта. У Алисы т?

Electrodynamix

Логические элементы в Electronic Workbench

SE ELECTRONICS X1 A - демонстрация звучания
![[Album] ULTRA 6.0 - Depeche Mode Inspired Dark Electronic AI Mix Electro 90s 2000s](https://pic.rtbcdn.ru/video/2026-02-15/d4/ef/d4ef4286dfe57a434d51be1e5f940cbe.jpg?width=640)
[Album] ULTRA 6.0 - Depeche Mode Inspired Dark Electronic AI Mix Electro 90s 2000s

SE ELECTRONICS V3 и V7 - демонстрация звучания

Electronic Playlist 2023 - Most Played Electronic Songs 2023 (Best Electronics 2023-2024)

Master Slave JK Flip-Flop Explained | Digital Electronics

Electron.JS часть 1

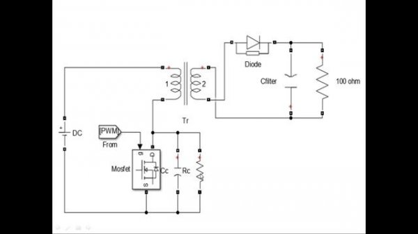
#9 SNUBBER CIRCUIT EXPLAINED | RC SNUBBER | POWER ELECTRONICS

Electronics 02

Car Music 2026 🔥🎧 Bass Boosted Songs 🎧 EDM, Electro House, Bass Music, Night Drive Mix

Electric Callboy - PUMP IT (OFFICIAL VIDEO)