Найдено результатов: 100
Homework Com

Home sweet home
![СпортОбзор _ 17 февраля 2026 _ Телеканал ОТС [1080] [audiovk.com]](https://pic.rtbcdn.ru/video/2026-02-18/70/52/7052d9a2b8cd52833c9a3705d4cc2ea8.jpg?width=640)
СпортОбзор _ 17 февраля 2026 _ Телеканал ОТС [1080] [audiovk.com]

Sketching Homework

Home Connect

Home
![Бесконечная Конфетная Фабрика Lego [720] [audiovk.com]](https://pic.rtbcdn.ru/video/2026-02-16/b6/ab/b6abcc86206ba49cec67b24c466feb3e.jpg?width=640)
Бесконечная Конфетная Фабрика Lego [720] [audiovk.com]

Work From No Home | Work From No Home System Review | Work From No Home Review

Catching the meal - Horse vore, stockings prey pre-release

#Warface Поддержи пожалуйста ДОНАТ: https://www.donationalerts.com/r/brigadir159

1.2.1 Homework Walkthrough

Network profiles - how do they work?!?

home video

home.mp4

Home Sweet Home - Global Game Jam 2019 entry

Lineage2. La2era.com. Cronicle4 x1. Dark Wizard. День 2. Икунтай, Орки.
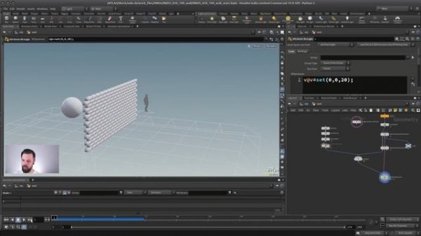
![[HOMEWORK] WALL I](https://pic.rtbcdn.ru/video/2026-02-05/c0/11/c01125d0ee928a91cab4c6fe39350182.jpg?width=640)
[HOMEWORK] WALL I

Эмма (video-converter.com)

РУМТУР Room Tour обзор, игры, коллекция, техника 2026

How to get Homework Done

Learn Home-House Vocabulary! - My Home (Phrases 1) - ELF Kids Videos
![Switchblade (C64) - A Playguide and Review by Lemon64.com [RUS AI VO]](https://pic.rtbcdn.ru/video/2026-02-17/cc/7a/cc7a87938546f92935c40d8e595eed8f.jpg?width=640)
Switchblade (C64) - A Playguide and Review by Lemon64.com [RUS AI VO]

bandicam 2026-02-17 17-41-25-443 (online-video-cutter.com) (1)

Тока хомг

HOMEWORK GO GETTER 1
Что ищут еще по теме:
- homework com
- homework completed
- they complete their homework by tomorrow.
- stop time playing computer games and do your homework ответы
- stop time playing computer games and do your homework
- they to do their homework when their father to come
- the homework for math and english already complete
- when mother to come home i to do my homework
- homework официальный сайт
- homework косметика официальный сайт