Найдено результатов: 100
Bmtest

Можно было сделать Ладу АЗИМУТ такой, НО ЗАЧЕМ? Jetta VS8 2026

Новогодний спешл — 2023 - Media BMSTU

Литий ТИТАНАТ LTO, Это - ЖЕСТЬ, 2.5 месяца спустя.

Дальняк на скутерах во Владивосток 10000км! 2 серия "СИБИРЬ"

БИЛЕТ НА САМОЛЕТ ЗА 1$ VS $500,000!
MRBEAST МИСТЕРБИСТ НА РУССКОМ!

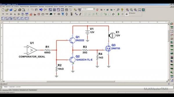
Драйвер MOSFET транзисторов. Минимально и жестко.

Тест драйв мотоцикла VMC MONSTER 48(125)

ХОББИТ: НЕЖДАННОЕ ПУТЕШЕСТВИЕ (2012)

Стант на электросамокате/куго г2 про макс/новые покрыш

МВД сообщает о задержании подозреваемого в стрельбе в техникуме в Анапе.

Купить Мини-вездеход «Маламут 300 L» (18л.с.). Описание, характеристики, фото, видео

BMX 2 получилось

Женская индивидуальная гонка на ЧР-2026 по биатлону: время старта и трансляция

13s bms 48v e bike battery bms with on off switch

бмх, катание стрит BMX/STREET

ПАДЕНИЯ | СТРИТ | ПАРНАС #бмх #бмхстрит #падениянабм

Каратисты.

WENBOX U2 1500W - шустрый мини электроскутер для города. Новинка 2025 г. Обзор бюджетного скутера.

самодельный мопед, двигатель от триммера на велосипед

ПРОБЕЖАЛ МАРАФОН В САМЫХ БОЛЬШИХ БОТИНКАХ В МИРЕ! MRBEAST МИСТЕРБИСТ НА РУССКОМ

Сериал Миниатюрист – 1 сезон 3 серия / The Miniaturist

ООО "БМТ", г. Владимир (ВГТРК)

Фильм БМТ (2).mp4

Обзор электровоза ВЛ80с
Что ищут еще по теме: