Найдено результатов: 99
Pythonvision

Ардуино и расширитель портов PCF8574

ep4 Web App สวยๆ ด้วย Materialize ฟอร์มบันทึกผู้ประสงค์ฉีดวัคซีน Covid 19

Создание логгера | Live coding

Revit+Dynamo. Автоматизация смет для СКС (концепт).

Pandas Value Error Array Fix

SMS BOMBER - KALİ LİNUX

Работа с json-файлами в Python

Payitaht Sultan Abdulhamid | Season 1 | Episode 81

Основы статистики. Генеральная совокупность и выборка // Курс «Продуктовая аналитика»

Онлайн конструктор ИТ-систем. BPIUM

java uninstall , internal error 2503 solution

Anaconda 3 Wildest Moments! | Anaconda 3: Offspring

Deepfake from Only 1 Image | Roop Tutorial

Podman создание и управление контейнерами | Fedora Silverblue

Хорошие игры #26 "Баги, Приколы, Фейлы"

Интервью Маргариты Шамсутдиновны Бадрутдиновой о троичной ЭВМ "Сетунь".

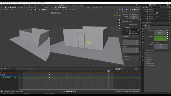
Animate OPENING AND CLOSING Doors in Blender!
![Noblesse • Raizel vs Muzaka [AMV] • REVENGE](https://pic.rtbcdn.ru/video/f6/89/f6891d7a8993a639b64da7e3bb0ad79d.jpg?width=640)
Noblesse • Raizel vs Muzaka [AMV] • REVENGE

The Circus Starring: Britney Spears - Circus / 2022 Edition

Алгоритмы построения выпуклой оболочки

Top 10 125ccm Supermoto // HD

My Daughter Kalia Gets Baptized! *Emotional*

Оптический прицел Diana 4x32 Magnum

Складчина курсов | Обзор клуба «Складчик»