Найдено результатов: 100
Direct Design Build

Build your website design and development Wordpress

Fortify: Rust Base Design Speed Build

Jewelry Design # 02- Ring Design in Nomad Sculpt

STAAD Pro. Tutorial, Complete Building Design Part 2: Loading Concepts

Fractal Design Node 304 - Time Lapse Build

ПРОСТОЙ СПОСОБ УСТАНОВКИ MICROSOFT OFFICE БЕСПЛАТНО (Word, Excel, PowerPoint, Visio, Project)

Unity Level Design - Prototype buildings Часть 3

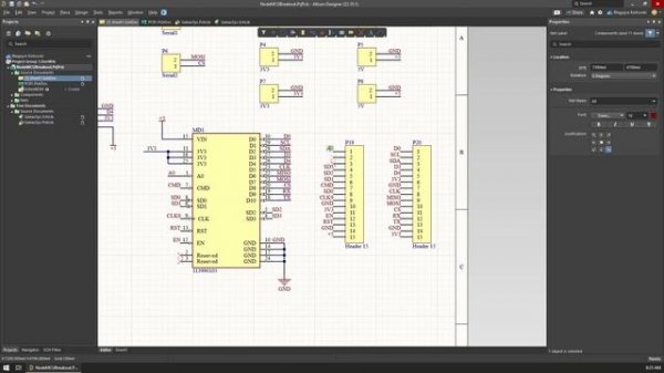
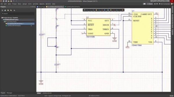
How to design a NodeMCU project board with Altium Designer

Once Human Base Design - How To Build A Farm

The Infected (Часть 26) Модернизируем дом

Part 3 Deck Builder's toolkit

The Prodigy - The Day Is My Enemy (Fury Road)

How to Transform Design into React Code using Anima | Build React Portfolio Website Figma Design

Minecraft tutorial ::A real architect's building Interior Design Part -1 / Modern house #111

02. Designing & Building the World

Altium Designer 22 Tutorial - Quick & Easy | Step by Step

FUNCTION OF DIRECT WINDOW NB Designer

250+ MINECRAFT BED DESIGNS & BUILD HACKS / TUTORIAL

Builder Design Pattern (C++ Implementation)
![Я построил СЕКРЕТНЫЙ дом на дереве для Роналду! [Topper Guild]](https://pic.rtbcdn.ru/video/2026-02-11/9c/6a/9c6a4b221d83548f58b113ff67fddc22.jpg?width=640)
Я построил СЕКРЕТНЫЙ дом на дереве для Роналду! [Topper Guild]

Building a RAT Part 3 - Directory Build

Altium Tutorial 1- Create PCB Project and Schematic Design

32 - Game Design Project Boost

РЕАЛЬНЫЙ ДОМ С ПОЛТЕРГЕЙСТОМ / ЧЕРНЕЦ
Что ищут еще по теме: