Найдено результатов: 100
Jwt

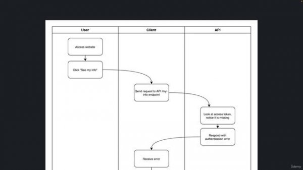
08 - User authentication with Flask-JWT-Extended - 003 Who uses the JWT

16. Добавляем Jwt strategy в наш проэкт на Nest js Используем useGuards для авторизации

How to install Jitsi Meet + JWT Authentication on Ubuntu 20.04

Next.js JWT Authentication

Assignment 4 | JWT Refresh Token | WebGoat | OWASP TOP 10 | Broken Authentication

JWT Hacking (JSON Web Token)

1. Creating a JWT

JWT с Vue для Laravel 2. Установка JWT Auth. Aсcess(Login) token и Refresh token, token expired.

How to verify a JWT token in Java | JWT, Keycloak, RSA256 and Auth0

JWT james webb telescope and hubble

15 -JWT Authentication

JWT токены: формирование payload

Forged Signed JWT - OWASP Juice Shop

JWT (JSON WEB TOKEN)| SYMFONY 6 | AUTHENTIFICATION AVEC JWT | CUSTOM AUTHENTICATION

JWT аутентификация. HMAC. Как устроен JWT? В чем его преимущество?

Attacking JWT - Header Injections

113 Building logic to generate the JWT tokens (11 - Token based Authentication using (JWT))

OWASP Juice Shop - JWT Token

08 - User authentication with Flask-JWT-Extended - 008 Protect endpoints by requiring a JWT

JWT Authentication Bypass via Unverified Signature

JWT-аутентификация c Firebase #2 - Создание проекта

JWT authentication bypass via 'X-HTTP-Method-Override' Header

JWT Attack - Secret Brute force with Hashcat

08 - User authentication with Flask-JWT-Extended - 009 JWT claims and authorization