Найдено результатов: 100
Entity Culling

охота на entity 2222rt

The Culling - Настоящие голодные игры

The culling | Minecraft

Minecraft the culling
![The Culling. Серия 2 [Жертвы стали зрителями]](https://pic.rtbcdn.ru/video/86/96/86963df70c4aac9b5dc502e57e0fd0f3.jpg?width=640)
The Culling. Серия 2 [Жертвы стали зрителями]

Enei - Sinking (Official Video)

Hakari vs Kashimo | Animation | Jujutsu kaisen culling games arc

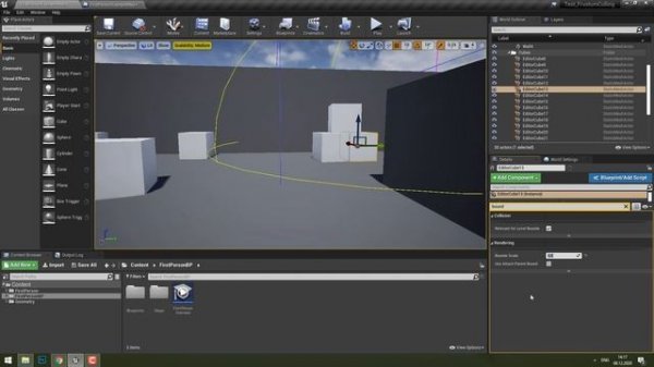
Отимизация Frustum Culling и Occlusion Culling в Unreal Engine / разработка игр

A-OPEN 2026, финал 9 февраля 2026

Extraordinarily Excellent Entities - Season 2 (All Episodes)

Кулнинг – пастуший зов / Introduction to Kulning Technique

Annoying Orange - Going Walnuts

Как работает Frustum Culling и Occlusion Culling в Unreal Engine

клонинг еп 19

Енотки – 1 серия – Зонтик – Союзмультфильм HD
![null entity 303 [Minecraft]](https://pic.rtbcdn.ru/video/2025-07-11/51/b5/51b587a49dfec7469aac330018df3dae.jpg?width=640)
null entity 303 [Minecraft]

Configuring Qtile using some one else`s original config.

MineTwin Fleet Sizing Experiment Sensitivity Analysis
![ENG/[뀨오kkyuo]성수동 감자탕 먹방,열기가득 을지로 호프 노가리 맥주한잔, 자전거타기,서울숲 나들이,일상브이로그,dailyvlog,vlog,eating,mukbang](https://pic.rtbcdn.ru/video/94/d1/94d1fd2793dabb0b4c1cafd27d867bef.jpg?width=640)
ENG/[뀨오kkyuo]성수동 감자탕 먹방,열기가득 을지로 호프 노가리 맥주한잔, 자전거타기,서울숲 나들이,일상브이로그,dailyvlog,vlog,eating,mukbang

😱ENTITY 481 НАШЕЛ МЕНЯ В ЧИКЕН ГАН💀

ENHYPEN - Moonstruck 2025 Golden Disc Awards Dance Practrice MIRRORED
![HAKARI VS KASHIMO - Battle of strongest Culling Game players | Culling Game Arc [in Hindi]](https://pic.rtbcdn.ru/video/14/03/14034d2b03e79512aa3f85aeb1141fe2.jpg?width=640)
HAKARI VS KASHIMO - Battle of strongest Culling Game players | Culling Game Arc [in Hindi]

Рыбы

Easy Camera Culling with Geometry Nodes - Blender 2 92 Tutorial