Найдено результатов: 100
Tech Support Legend

ГАРОЛ И БАМБУС. "СИЛЬНЕЙШИЙ" РЕБАЛАНС. Raid: Shadow Legends

Fr Legends/New Car Toyota Supra/v0.2.9

Замена суппортов и тормозных дисков на toyota

Get A Mac - Tech Support HD

Mobile Legends: Miya support O_o

Full Aqualung Legend and Legend LX Supreme Regulator Service (4x speed) WITH SPANISH GUITAR

УДИВИТЕЛЬНЫЕ ИЗОБРЕТЕНИЯ, САМОДЕЛКИ, МАШИНЫ, МЕХАНИЗМЫ И НЕВЕРОЯТНАЯ ТЕХНИКА И ТЕХНОЛОГИИ #311

АРГУС !!! 20К+ МАТЧЕЙ !!! ИГРА ТОП 1 ГЛОБАЛА + ЛУЧШИЙ БИЛД 2026 !!! MOBILE LEGENDS

Bomb Defusal Manual Tech Support

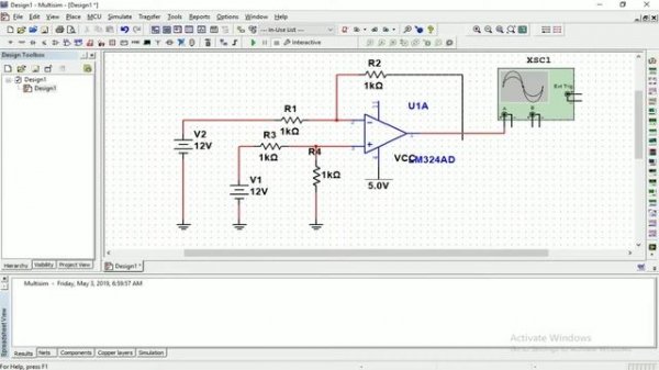
Operational Amplifier |Multisim Simulation |Tech Support

Быстрая установка магнитолы в Niva Legend. Управление с телефона

ТОП 5 ЛУЧШИХ САПОРТОВ - ПАТЧ 6.20+ | League of Legends

"МАСЛО НА ВЕСЬ СРОК СЛУЖБЫ" — УБИЙСТВО ТВОЕЙ АКПП? Разоблачение главного мифа автопроизводителей!

Replace the Hard Drive | TouchSmart 610 | HP Support

TOYOTA SUPRA. Восстановление легенды

Продал иномарку, КУПИЛ НОВУЮ НИВА ЛЕГЕНД 2024 и не пожалел!

Легенды 6+

Toyota Succeed

ВЫЛЕТ ЕТ И ДРУГИЕ ПАРАМЕТРЫ АВТОМОБИЛЬНЫХ ДИСКОВ.

Телевизор Supra STV-LC1922W. Обзор, отзыв, опыт эксплуатации

League of Legends / Лига Легенд / Почему все забыли про танков саппортов?

Toyota supra launch control

АТЛАС !!! НОВЫЙ СКИН !!! ИГРА ТОП ГЛОБАЛА + ЛУЧШИЙ БИЛД 2026 !!! MOBILE LEGENDS

Возвращение JDM-легенды — Toyota Supra | Assetto Corsa EVO