Найдено результатов: 99
Pythonblast

HashiCorp Consul Introduction: What is a Service Mesh?

Задание 18 С ГРАНИЦАМИ | ЕГЭ по информатике

Демоверсия ЕГЭ 2022 по информатике задание 23 pascal

4 dars konstanta va arifmetik amallar

Самый тупой русофоб интернета

Правильное Время - получение часового пояса

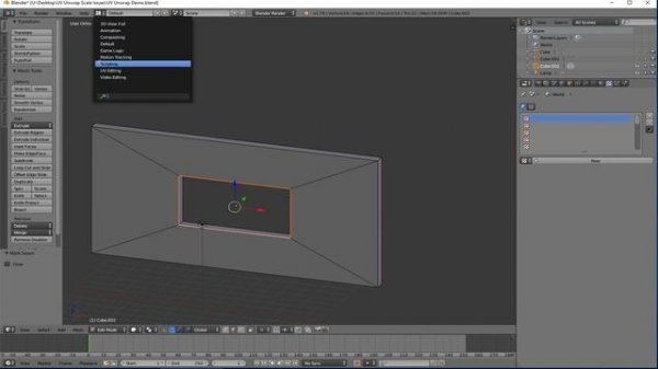
UV Unwrap in Blender - How to Fix the Non-Uniform Error When Unwrapping Objects!

Python for Beginners The Complete Course-01.59.36.997-03.59.54.164

How to Install Docker on Linux Mint 21 Vanessa | Docker on Linux Mint 21

Урок 13.Паскаль с нуля. Цикл с предусловием

GLaDOS - Welcome to the Internet (AI Cover)

Видеоурок №2 Прохождение входного теста, доступ к обучающим материалам

КНИЖНАЯ ОХОТА в Петербурге || впервые посетила Питер

Больница Питт (2025) — 1 сезон 10 серия | The Pitt

Solidworks tutorial | Design of Spur gear with Solidworks toolbox

UE4 / Unreal Engine 4 / Custom Console Commands

Python знакомство.

Python for Beginners The Complete Course-00.00.00.000-01.59.55.631

Сериал Больница Питт - 1 сезон 14 серия «8 часов вечера», «8:00 P.M.» / The Pitt

Wonder Studio Ai Available to Everyone | How to Sign up and Upgrade Your Wonder Studio Account

2. docker-compose.yaml

Задача о восьми ферзях

как сделать террариум для ящериц.

ГРОБЫ | № 8 про латинский алфавит | #16 ?Новые задачи с сайта Полякова № 5710, 5711