Найдено результатов: 100
Multimasterrmx

Начинающим про автоматику. Как самому сделать схему.

ШИМ-регулятор своими руками. НЕ ВЗОРВЕТСЯ !!! Первая схема начинающего, БУДЕТ РАБОТАТЬ НОРМАЛЬНО !!!

Мулан (мультфильм, 1998)

😱‼️Играем в мультиплеер вместе с KirillGame‼️😱

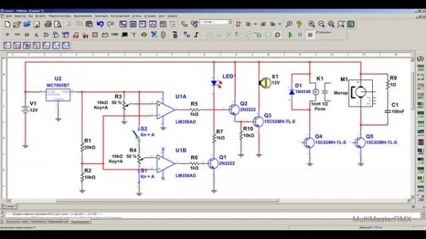
Реле отключения аккумулятора от зарядного устройства

ВЫБЕРЕТСЯ ЛИ ЧЕЛОВЕК ИЗ БОЛОТА ТЕСТА?

Из БАНКИ ПИВА Антенна Wi-Fi 3G 4G своими руками.

Дюймовочка (1994) / Thumbelina

Браузер не открывает страницы для Windows7. Это проблема сертификата DST Root CA X3

Улучшаем охлаждение транзисторов через ТЕРМОПРОКЛАДКУ !

Как Правильно выбрать Инфракрасную паяльную станцию

Динозавр (2000) / Dinosaur

Геркулес (1997)

Университет монстров (2013) / Monsters University

Оптрон. Измеряем 3 важных параметра

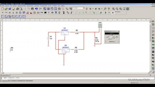
Можно ли несколько 7805 параллельно соединять ?

multimeter black multimeter functions MASTECH model M830BZ MULTIMETER

camera toilet multiverse - (season 1 + 1 additional scene)

Моана 2 (2024) / Moana 2

ГОНОЧНАЯ ТРАССА С ПРЕПЯТСТВИЯМИ ДЛЯ СУПЕРГЕРОЕВ 🚗 ЧЕЛОВЕК ПАУК ПРОТИВ БЭТМЕНА И ХАЛКА №52

SUNMA YX-360TR MULTITESTER Unboxing And Quick Testing

Персонажи Диностер. Метатрон и коллекция роботов трансформеров

MIGHTY MIKE ?? 30 minutes Compilation #18 - Cartoon Animation for Kids

Успешный ремонт флешки SanDisk 32 Gb