Найдено результатов: 98
Tp4056

Зарядное устройство на микросхеме TP4056

FS312F или правильная доработка защиты от глубокого разряда у модулей Li-ion зарядок с TP4056.

Плата зарядки на TP4056, восстанавливаем ещё раз сгоревшую зарядку.

ЗАРЯДКА ДЛЯ Li-ion TP4056\ Li-ion Charging

IP2312 как замена для TP4056.

TP4056 зарядный модуль для лития - как уменьшить ток заряда.

Зарядка аккумулятора видеокамеры на TP4056

МОДУЛЬ ЗАРЯДКИ на TP4056 секреты

TP4056 - Модуль заряда Li-ion аккумуляторов

FS312F или правильная доработка защиты от глубокого разряда у модулей Li-ion зарядок с TP4056.

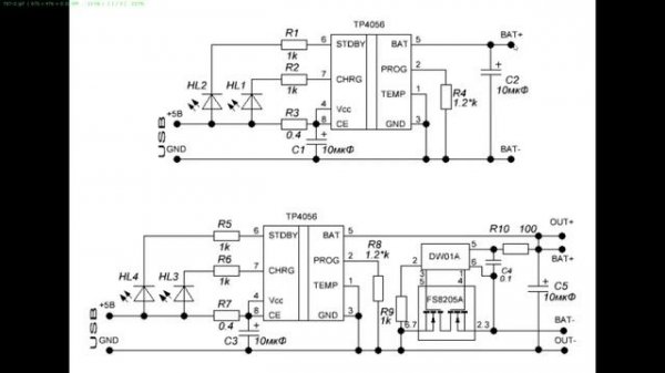
TP4056+DW01 снимаем ограничение тока разряда

Плата со встроенным Core Ultra 9 за 15 тысяч | Китайский мутант с 16 ядрами тянет ВСЁ

TP4056 vs. TP4057 Li-Ion Battery Charging Boards Quick Comparison 18650 And More

Установка литиевой батареи и модуля заряда TP4056 в микрофон МКЭ-100.

TP4056 Снимаем защиту от разряда током выше 3А

Поднимаем порог отключения нагрузки от аккумулятора плата заряда и защиты TC4056A, TP4056...

Обзор TP4056 модуль зарядного устройства для Li-ion 18650 аккумуляторов

Зарядка своими руками из TP4056 собираем

Зарядное от мобильника + контроллер заряда на TP4056

Зарядка TP4056 последовательно

Переделка фонаря с pb на lilon 18650 + tp4056

TP4056 - Модуль заряда Li-ion аккумуляторов c контроллером заряда

Защита модуля TP4056 от КЗ и переполюсовки

Параллельное соединение TP4056 / Возможно?