Найдено результатов: 100
Ntm Structure Addon

*Как это работает? #1 Гайд по аддону immersive Tech

Унесенные ветром - Скарлетт (часть1)

Design Add and Search Words Data Structure - Leetcode 211 - Python

Девять

Live session 7: Programming, Data Structures and Algorithms using Python (NPTEL)

Кот Саймон в цвете Simon's Cat colour Classikc

MINECRAFT: Auto-generate structures with ADDONS MAKER FOR MCPE and NEW MOBS (Robot, Dinosaur...)

Лучшее Приложение для АНДРОИД ТВ NUM (УСТАНОВКА И НАСТРОЙКА)

Как подключить ELM327 и что он умеет. Очень подробный обзор!

NTM - Ma Benz

Tekla Structures _ База знаний. Обзор плагинов болтов для Tekla Structures

МОЩНАЯ ПРАКТИКА ДЛЯ ЖЕНЩИН (15 минут). НАПОЛНЕНИЕ СИЛОЙ, ИСЦЕЛЕНИЕ ЖЕНСКОЙ ЭНЕРГИИ. Ада Кондэ

✓MOD/ADDON TWILIGHT FOREST FOR MINECRAFT PE 1.19|STRUCTURE,BOSS,ITEM..

Tekla Structures | Компоненты | Урок 22 Особенности при написании компонентов

Пример самой мощной визуализации. Как реализовать желаемое? Ада Кондэ

Расчет железобетонного перекрытия. Правила составления РСУ в APM Structure 3D. Подбор армирования.

4K FAKE WINDOW : 10 HOURS ⛈ ? Tropical Storm with Rain & Thunder ? ⛈ FOR PROJECTOR

Sabaton - Primo Victoria

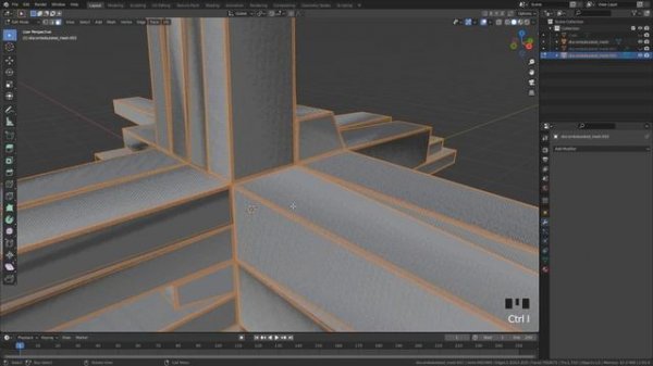
How to Create Sci-Fi Panels and structures Blender Tutorial (no paid addons)

Настрой «НАПОЛНЕНИЕ» для счастливого дня. Ада Кондэ

Самое важное, что вам нужно сделать прямо сейчас. Ада Кондэ

Pantum P2300W – бюджетное лазерное МФУ «4 в 1»: печать, сканирование, копирование и факс!

СКРИМЕРЫ ОдноСекунДное ВиДеО

Nomad Sculpt урок 1. Базовые инструменты
Что ищут еще по теме: