Найдено результатов: 99
Itvgroup

1C:ERP. АРМ управления процессом планирования. Часть 02

System Of A Down - Chop Suey!

1C:ERP. Особенности бюджета с распределением затрат. Часть 01

Монтаж ИТП

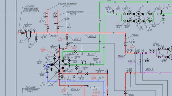
Модель ИТП + спецификация (без оформления) для расчета стоимости ИТП. г. Москва. Часть 1.

Уроки Python с нуля / #1 – Программирование на Питон для начинающих

ITUGID| ITUCAMP - пионерский лагерь для взрослых на Итурупе

Numberblocks: Skip Counting from 00 (Zeroty) to 10000000000 (One Billion) in Tens (Updated 3 times)

«Топ-100 ИТ-лидеров». Приглашаем принять участие!_

ЭКСПЕРИМЕНТЫ ВО ФНАФ ИНТО ЗЕ ПИТ ( FNAF INTO THE PIT )

Требование к помещению ИТП . Проектирование ИТП

что то из СЕРВЕРНОЙ

ENHYPEN - Moonstruck 2025 Golden Disc Awards Dance Practrice MIRRORED

Результат курса "Разработка проекта ИТП"

SCP-2611 Жри, Толстей, Тупей.

Изучение C# для начинающих / Урок #1 – Введение в язык C# с нуля

BON JOVI - IT'S MY LIFE (Первый Дальневосточный ROCKNMOB)

iTEP Practice Guide

ITZY "Girls Will Be Girls" DANCE MIRRORED

Варианты схем ИТП. Проектирование ИТП

Итог!

ОБМЕНЯЛ СВОЮ BMW НА СКРЕПКУ!ВСЕ В ШОКЕ!

ONEPLUS ACE 6 - ОЧЕНЬ ХОРОШИЙ СУБФЛАГМАН!

Не работает eShop на Nintendo?