Город МОСКОВСКИЙ
Найдено результатов: 100
Github Orca Slicer

Facts: Orca (killer whale) Orcinus orca | Species Spotlight

OrcaSlicer Calibration and Max Flowrate: Fix It Fast with Orca Slicer's Calibration Tool

Orca Slicer Software Installation - For 3D printing.

Orca Slicer - How to fix: "One object has empty initial layer and can't be printed" - error

BambuLab A1 Orca Slicer Retraction Calibration

3д печать паук 3D принтер Flashforge Adventurer 5m pro , работа в Orca Slicer поддержка для модели

⚡️Orca Slicer - TEST VFA ⚡️ #impresión3d #orcaslicer #vfa

For Orcinus Orca

Elegoo Neptune 4 / 4 Pro - Orca Slicer Profile!

Orca Slicer - Quick and easy support settings

Exploring Orca Slicer Scarf Seams

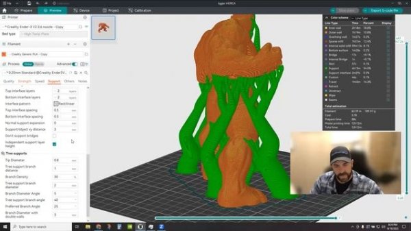
NEW Organic Tree Supports in Orca Slicer 1.7.0

Орбитальный труборез ORGF ORBIMAC

Avogadro + ORCA Tutorial: 11. installation of ORCA Quantum Chemistry Package

Ultimate Filament Calibration Guide: Orca Slicer & Bambu Studio with Aceaddity Tricolor Filament

Orca Slicer Live Tutorial

Slice Like a Pro: Installing Orca Slicer, a Must-Have FREE Slicer!

Filament Tuning in Orca Slicer: Expert Tips for Perfect Prints

Orca Slicer is BETTER than Bambu Studio, Cura and Prusa Slicer because they were the food!

Орбитальный труборез ORBIMAC

Orca Slicer - This might be your new 3d printer slicer!

Orca Slicer Download for MakerClass Students

Fix problem with Orca Slicer's default Profile l Print Quality comparison of Cura & Orca slicer.

How to adjust Orca Slicer settings to print Silk PLA on a K1.
Что ищут еще по теме: