Найдено результатов: 100
Multimasterrmx

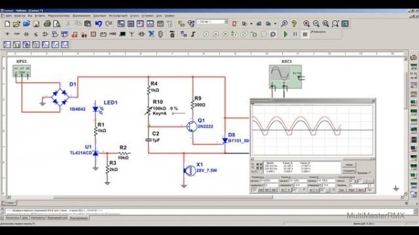
Проверяем TL431 своими руками. Быстро и без проблем.

Щенячий патруль и Маршалл. Залипательное видео. Мультфильм для детей и малышей. Анимация 216
![??? ??? ► Multimale [FMV]](https://pic.rtbcdn.ru/video/8d/8b/8d8bb3ee59018f2a319dd567ce0d4665.jpg?width=640)
??? ??? ► Multimale [FMV]

СЕКРЕТНЫЙ расчет RC-фильтра за 5 минут с высокой точностью. Об этом никто не знает

Миньоны (2015) / Minions

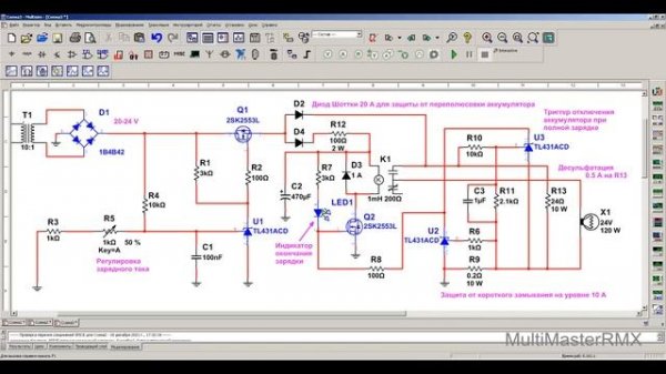
Защита ЗУ от короткого замыкания и переполюсовки аккумулятора 12-24 Вольт.

camera toilet multuverse 3

Тачки 2 (2011)

Мулан | Mulan (1998)

MultiMaster MM 700 Max Fein

Тачки 3 (2017)

Рататуй (мультфильм, 2007)

Улучшаем охлаждение транзисторов через ТЕРМОПРОКЛАДКУ !

Мультимир 2018

Король Лев (1994)

Монстры на каникулах: Трансформания (2022)

Зарядное на 1 транзисторе 5 Ампер для аккумулятора авто.

Конструируем идеальную схему зарядного устройства, в которой есть все защиты.

Моана 2 (мультфильм, 2024)

Мультики про машинки для детей и малышей. Краш тесты Маквина и друзей. Мультики машинки

Проблема решена !!! "Нет файла VC_RED.MSI при инсталляции".

НЕ ВЗДУМАЙ ЛЕПИТЬ ЛЕГО МОНСТРОВ !

Особенности Блока Питания. Какую выбрать схему.

Элементарно (2023)