Найдено результатов: 100
Fcp Power Users

Teenage Mutant Ninja Turtles miniatures game: Kickstarter Stretch Goals

Using all the power ups in TPS: ULTIMATE SOCCER

🎮 Как установить русский комментарий для FC 25 на PS5? 📢

Sonus Faber il Cremonese, Audio Research Ref150se, Ref6se, Rockna, Stockfisch cables. 14

НАСТРОЙКА /// КАК НАСТРОИТЬ УСИЛИТЕЛЬ (ФРОНТ, САБВУФЕР)

Лига Чемпионов... но 0 РЕЙТИНГ у Моих Футболистов!! (EA Sports FC 26)

2019 超今更!! iPhone4S Antutuベンチマーク計測!

Apple Jack And Apple Bloom Singing- Somethin' Bad

Проект Power | Project Power (2020)

Teeth - ElyOtto (Pitched Down)

Усилитель WiFi сети | WiFi repeater настройка и подключение | Двух диапазонный усилитель вай фай

How To Enable Discord NSFW Content On iPhone

iPhone 16 Pro, iPhone 16 Pro Max | Apple & iPhone ringtone 2023 || Best iPhone ringtone 2023 |

Как выбрать усилитель под сабвуфер?

MagicFox Power Delivery 100w Charger PD QC FCP SCP Type-C Мощная зарядка max 180W !!!

FC 26 ИМПЕРИАЛИЗМ... НО Только ПОБЕДИТЕЛИ Лиги Чемпионов ВСЕХ Времен!!

B-Roll on IPhone. Снимаем Б-Ролл на iPhone 8. Монтаж в LumaFusion.

Замена стекла iPhone 13

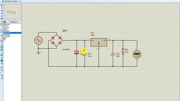
AC to DC power supply using regulator IC | LM7805 and LM7812

Приём Power Query для нестабильных данных | Когда обычное разделение не работает

Introducing Telefuel - Telegram for Power Users

Top 5 Best AC Power Cable Review 2020 - US & EU AC Plug

🔥ULTRA FAST ASMR for ADHD 😴 СУПЕР БЫСТРЫЙ АСМР для СНА 💤

SNAP! The Power 1990 Official music video