Найдено результатов: 99
Use Case

Варианты использования Use case Функциональное моделирование | Давайте разбираться

Диаграмма Use Case

Use-case диаграмма

Use case: примеры и разбор ошибок // Демо-занятие курса «Системный аналитик. Advanced»

Use Case Диаграмма. Часть 2 Работа в Visio

Лекция 10. Форматы специфицирования требований User story, Use case

UML - Use case diagram introduction

UML, 2 часть - Use Case

Unsolved Case | ПРОХОЖДЕНИЕ | Новые обстоятельства

Практикум UML. Диаграммы Use case.

Лекция 8. Диаграммы. UML (Use case, Activity)

Что такое сценарий использования - Use Case

Clean Architecture Android на практике - применяем Use Case

Открылась регистрация на крупнейший инженерный чемпионат мира CASE-IN

ИИ в образовании – возможности, вызовы, use cases

UML Use Case Diagram Tutorial

Что такое сценарии использования (use case) ? Преимущества

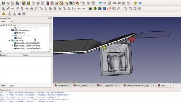
FreeCAD Assembly3 Use Case: Modeling a Part using Assembly

Пользовательские сценарии (Use Cases) на реальном примере // Курс «Системный аналитик. Advanced»

9. ESXi Host Networking Solution Architecture | vSwitch Use Cases Explored | Must-Know Information!

Boss RC-600 How to use it? Use cases and small demo.

Behringer Poly-D - Overview and use cases

UML use case diagrams

Пользовательские сценарии (Use Cases) : от требования заказчика до задачи для разработчика